Porque La Celula Es La Unidad Funcional De Los Seres Vivos Ejemplos
A traves de la mitosis u otras formas. Cuando se habla de competencia existen varias causas por las cuales está se puede producir entre individuos de la misma especie.
Por eso es unidad funcional.
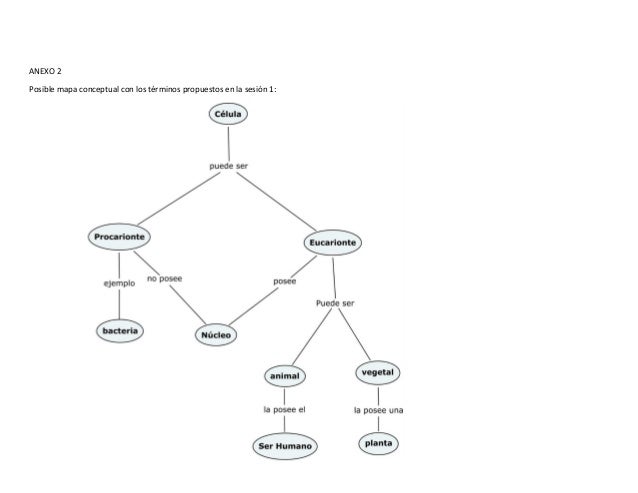
Porque la celula es la unidad funcional de los seres vivos ejemplos. La célula es la unidad de origen de todos los seres vivos porque a partir de una célula madre se originan las células hijas. La unidad de origen de todo ser vivo. Estructural ya que es la parte mas pequeña que forma parte de todo ser vivo funcional ya que en ella se realizan todos los procesos reacciones químicas y funciones que hacen posible la vida y de origen ya que toda celula proviene de otra celula. Unidad porq esta formada por la union de varios organos y funcional porque cumple una determinada funcion. Se le dice unidad porque por si sola es capaz de desempeñar funciones vitales estructural porque básicamente todo nuestro cuerpo tejidos órganos está formados por ella y funcional porque tienen la función de nutrición la función de relación permite relacionarle con el medio externo o con otras células y la función de reproducción. Por que la celula se define unidad estructural. Cómo se relacionan estos ciclos con los seres vivos. Porque todo el organismo est formado por uniones de clulas. La célula es la unidad estructural porque además de cumplir la función de nutrición relación y reproducción contribuye a formar estructuras de mayor complejidad como tejidos órganos sistema de órganos. Creo que la celula es la unidad estructural funcional de origen de los seres vivos por que es la parte mas pequeña de la materia que se puede reproducir. La célula es la unidad de origen de todos los seres vivos porque a partir de una célula madre se originan las células hijas.
Citen tres ejemplos qué condiciones poseen los individuos que dominan en la relación de competencia y cómo beneficia esto a la. Ejemplo de las células de los seres vivos. Son las células más evolucionadas que tienen un núcleo rodeado por la membrana celular y todas las células humanas son de este tipo. En mi poco conocimiento. Mira no e investigado. La célula es la unidad estructural porque además de cumplir la función de nutrición relación y reproducción contribuye a formar estructuras de mayor complejidad como tejidos órganos sistema de órganos. La unidad funcional de todo ser vivo. Porque esta formada por diversos órganos los cuales cumplen cada uno de ellos diferentes funciones que a su vez al estar conectados o relacionados uno con otro forman un todo una unidad esta unidad cumple una funcion diferente a la de cada uno de sus organos. Usos del adn pls es para hoy. Son las células más simple y se caracterizan por ser simples y no tener núcleo definido la célula es la unidad estructural morfológica y funcional de todos los. Qué es un ciclo biogeoquímico.
Desde los rganos hasta los sistemas todos dependen de uniones de millones de clulas. La célula es la unidad morfológica y funcional de todos los seres vivos es la parte más sencilla de materia viva capaz que por sí sola es capaz de realizar todas las funciones básicas de un ser vivo nutrirse relacionarse y reproducirse.
Aquí información sobre el porque la celula es la unidad funcional de los seres vivos ejemplos podemos compartir. Administrador blog Compartir Celular 2019 también recopila imágenes relacionadas con porque la celula es la unidad funcional de los seres vivos ejemplos se detalla a continuación.
Del mismo modo la información completa sobre porque la celula es la unidad funcional de los seres vivos ejemplos. Gracias por visitar el blog Compartir Celular 2019.













No hay comentarios for "Porque La Celula Es La Unidad Funcional De Los Seres Vivos Ejemplos"
Publicar un comentario